Home
Projects
Projects
/
Sol
Sol
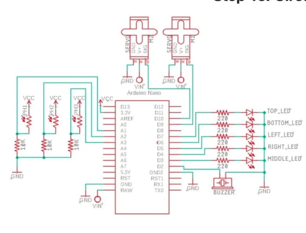
A concept automatic solar tracker.
×